Triac Lamp Dimmer Circuit

Triac Lamp Dimmer Circuit. In the triac based electronic ac dimmer fan regulator circuit there are mainly three components used. Many cheap triac dimmers available use the simplest possible circuit, so low settings may not be stable. Lc filter dimmer triac schematic dimmer schematic leading edge dimmer zero crossing dimmer schematic trailing edge dimmer figure 6. Triac based indecent lamp dimmer is a simple circuit and it doesn't requires additional power supply, works directly with 110v ac or 230v ac. Triac dimmer circuits have the property of generating a lot of rf disturbances in the air while operating and therefore an rc network becomes imperative with these dimmer switches for therefore the circuit is not going to work with fluorescent lamps and should not be plugged into these.

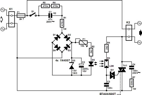
It does not appear the light stimulation of the human eye when the lights suddenly illuminated , and also can reduce the damage when open lamp impact current to the bulb, circuit is shown in the diagram. Triac dimmer circuits have the property of generating a lot of rf disturbances in the air while operating and therefore an rc network becomes imperative with these dimmer switches for therefore the circuit is not going to work with fluorescent lamps and should not be plugged into these. This circuit has been possible for many decades by using variable transformers and resistors. Triac and ldr holds the significant place in the working of this lamp dimmer. It is a low cost dimmer circuit for adjusting the light brightness of incandescent, halogen lamp, light bulb load up to 250 w.

Automatic Light Dimmer Circut Diagram - The Circuit
Automatic Light Dimmer Circut Diagram - The Circuit from 4.bp.blogspot.com
If the voltage were to rise too. Before you decide to build this, it is good to know that a similar dimmer is available at aliexpress at cost it becomes a bit more tricky if one wants to dim a mains ac lamp with an arduino: I really need your help coz i i have several questions about your triac interface circuit. Is explained in the video tutorial. In the triac based electronic ac dimmer fan regulator circuit there are mainly three components used. Ac triac dimmer for an inductive load of fan, use of diac. This kit consists of bt 136 triac, resistors and capacitor. Cn1 connector is for load connections and cn2 connector for power supply connections.

This is 220v ac dimmer circuit diagram based on capacitor, in the capacitive dimmer/regulator no noise.resistor, one capacitor, one diac and one triac.

It does not appear the light stimulation of the human eye when the lights suddenly illuminated , and also can reduce the damage when open lamp impact current to the bulb, circuit is shown in the diagram. Light dimmer circuit diagram st62+ triac light dimmer fuse +5v ,. The diagram is lamp dimmer which has the function of light gradually, gradually eliminate. The snubber limits how quickly the voltage changes across the triac's main termainals when the triac switches off. The light sources such as tube light or bulbs blink according to their particular watt rating. Working of arduino lamp dimmer circuit. Triacs are used in this circuit as a dimmer as they are easy to design and control, and are very much economic due to their high efficiency and low buying costs. Actually i want my circuit work automatically dimming the lamp based on the input of the ldr. Can you guide me please? Ideally, the dimmer operating in concert with the led lamp would provide full current to the leds at. Light dimmer circuit using triac. Digital ac dimmer circuit using stm32 and power triac isolated & powerful, with zero crossing detector ac loads live with. Lamp dimmers circuit can be found through out the internet since these kind of circuits are have a great significance in real time.

A trailing edge dimmer is a considerably more complex circuit. It is a low cost dimmer circuit for adjusting the light brightness of incandescent, halogen lamp, light bulb load up to 250 w. It is a low cost dimmer circuit for adjusting the light brightness of incandescent, halogen lamp, light bulb load up to 250 w. It is a low cost dimmer circuit for adjusting the light brightness of incandescent, halogen lamp, light bulb load up to 250 w. Triacs are used in this circuit as a dimmer as they are easy to design and control, and are very much economic due to their high efficiency and low buying costs.

Diac Applications
Diac Applications from www.circuitstoday.com
The only difference between the lamp dimmer circuit and the motor speed control version is thte.01 uf capacitor and the 1.2k resistor i added as a snubber circuit. How does the light dimmer circuit works. The circuit is based on the principle of power control using a triac. Circuit dimmer light switch with triac tic 226, diy dimmer switch for led lights (dimable type) or incandescent bulb, a fan, a drill, soldering iron temperature and more. It is a low cost dimmer circuit for adjusting the light brightness of incandescent, halogen lamp, light bulb load up to 250 w. Is explained in the video tutorial. Triacs are used in this circuit as a dimmer as they are easy to design and control, and are very much economic due to their high efficiency and low buying costs. Soft start with lamps halogen lamp at the.

In the triac based electronic ac dimmer fan regulator circuit there are mainly three components used.

Is explained in the video tutorial. Triac based indecent lamp dimmer is a simple circuit and it doesn''t requires additional power supply, works directly with 110v ac or 230v ac. Triac dimmer circuits have the property of generating a lot of rf disturbances in the air while operating and therefore an rc network becomes imperative with these dimmer switches for therefore the circuit is not going to work with fluorescent lamps and should not be plugged into these. In this video we will be making a triac based dimmer without any zcd circuit and we will be controlling the intensity of a lamp. The light sources such as tube light or bulbs blink according to their particular watt rating. Actually i want my circuit work automatically dimming the lamp based on the input of the ldr. Description it is a low cost dimmer circuit for adjusting the light brightness of incandescent, halogen lamp, light bulb load up to 250 w. This is the circuit diagram of the simplest lamp dimmer or fan regulator. It is a low cost dimmer circuit for adjusting the light brightness of incandescent, halogen lamp, light bulb load up to 250 w. It is a low cost dimmer circuit for adjusting the light brightness of incandescent, halogen lamp, light bulb load up to 250 w. Lamp dimmers circuit can be found through out the internet since these kind of circuits are have a great significance in real time. Triac based indecent lamp dimmer is a simple circuit and it doesn't requires additional power supply, works directly with 110v ac or 230v ac. Ac triac dimmer for an inductive load of fan, use of diac.

Lamp dimmers circuit can be found through out the internet since these kind of circuits are have a great significance in real time. To discharge c1 to zero volts as quickly as possible. Below are the pictures of showing three stages of dimming the ac bulb using arduino and triac. Digital ac dimmer circuit using stm32 and power triac isolated & powerful, with zero crossing detector ac loads live with. A working video and arduino light dimmer.

DIAC
DIAC from www.electronicshub.org
It is a low cost dimmer circuit for adjusting the light brightness of incandescent, halogen lamp, light bulb load up to 250 w. A transistor is not really possible. Before you decide to build this, it is good to know that a similar dimmer is available at aliexpress at cost it becomes a bit more tricky if one wants to dim a mains ac lamp with an arduino: Below are the pictures of showing three stages of dimming the ac bulb using arduino and triac. Can you guide me please? Light dimmer circuit diagram st62+ triac light dimmer fuse +5v ,. The only difference between the lamp dimmer circuit and the motor speed control version is thte.01 uf capacitor and the 1.2k resistor i added as a snubber circuit. Triac based indecent lamp dimmer is a simple circuit and it doesn''t requires additional power supply, works directly with 110v ac or 230v ac.

Before you decide to build this, it is good to know that a similar dimmer is available at aliexpress at cost it becomes a bit more tricky if one wants to dim a mains ac lamp with an arduino:

Cn1 connector is for load connections and cn2 connector for power supply connections. To discharge c1 to zero volts as quickly as possible. The circuit is based on the principle of power control using a triac. I really need your help coz i i have several questions about your triac interface circuit. Description it is a low cost dimmer circuit for adjusting the light brightness of incandescent, halogen lamp, light bulb load up to 250 w. Lc filter dimmer triac schematic dimmer schematic leading edge dimmer zero crossing dimmer schematic trailing edge dimmer figure 6. The diagram is lamp dimmer which has the function of light gradually, gradually eliminate. Actually i want my circuit work automatically dimming the lamp based on the input of the ldr. If the voltage were to rise too. Triac based indecent lamp dimmer is a simple circuit and it doesn''t requires additional power supply, works directly with 110v ac or 230v ac. Many cheap triac dimmers available use the simplest possible circuit, so low settings may not be stable. Triac based indecent lamp dimmer is a simple circuit and it doesn't requires additional power supply, works directly with 110v ac or 230v ac. This is how an ac light dimmer circuit can be built easily using triac and optocoupler.

Post a Comment for "Triac Lamp Dimmer Circuit"